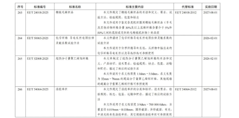
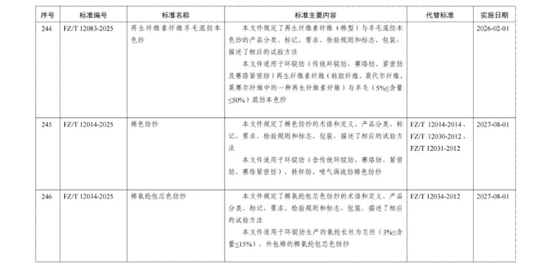
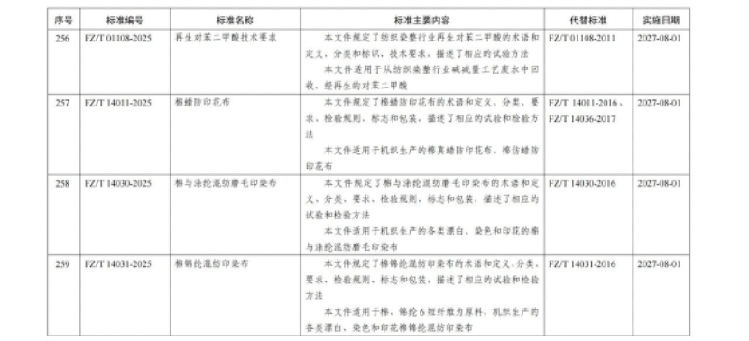
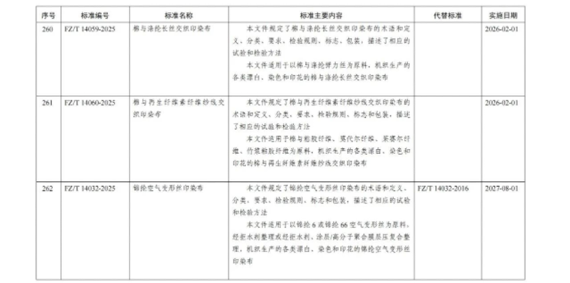
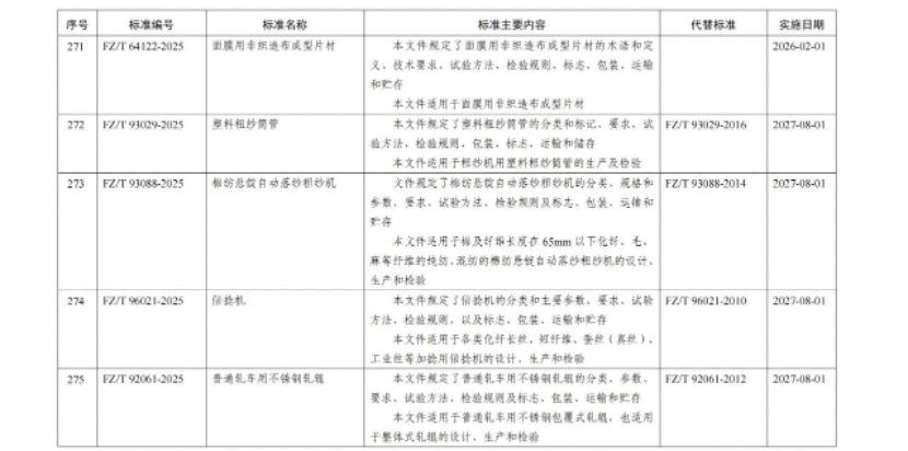
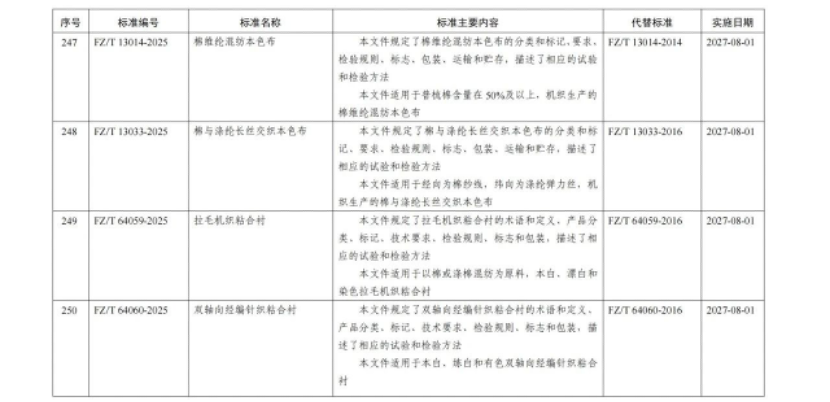
政策解讀|工業和信息化部批準46項紡織行業標準 / 國內消息, 香港紡織報 / 作者: wong chris 根據工業和信息化部 2025 年第 13 號公告,工業和信息化部批準了一批行業標準。在此次獲批的標準中,紡織行業佔據 46 項。 信息來源:工業和信息化部網站